About Stars
Company Profile

Stars Microelectronics, the only Thailand-based company that delivers world-class EMS,SMT, OSAT, Advanced IC Packaging, and Advanced Photonics solutions across 7 high-impact industries — from Microelectronics, Telecom, Industrial Automation, Professional Audio Video, Automotive RF & Power Electronics, Medical Devices, and Clean Energy.

As a One-Stop Service partner, we empower clients to optimize costs, accelerate innovation, and scale faster with high-precision, end-to-end manufacturing—from wafer to final system build.

Our commitment to world-class standards, certified facilities, and strict quality assurance means that every product we deliver is crafted to exceed customer expectations, every time.  We are committed to delivering nothing less than a masterpiece for every product.

Leveraging Free Trade Zone advantages and supported by global offices, we provide seamless, reliable, and cost-effective solutions that strengthen your competitive edge into the global market.


Vision, Objective and Goals

To be a sustainably profitable and growing company by providing five-star customer
satisfaction and quality goods through a skilled workforce and world class
manufacturing facility.


Mission

To provide our customers with superior quality electronics, semiconductor devices,
and other technological products through total team commitment, skillful talents,
advanced manufacturing processes with world class facility.


Core Value
Customer
focus
Cost
awareness
Cross
functional
teamwork
Creativity
“DO IT RIGHT & DO IT NOW”

Quality Policy

We are committed to achieving total customer satisfaction through;

• Consistently supplying quality products to our valued customers.
• Continually improving the effectiveness of our quality management system.
• Creating an environment for cross-functional teamwork with a positive attitude and innovative approach.
• Respecting all Legal and Regulatory requirement.
Milestone
Milestone 1995
22
December 1995
  • Certified ISO 9001 for Quality Management System for Microelectronics Module Assembly production, including TAB, Flip Chip, Chip on Board (COB), Chip on Flexible Circuit (COF), Ball Grid Array (BGA), and Surface Mounted Technology (SMT), as well as Captive Line Assembly for specialized products.
 
 
1997
  • Established the first factory in Bang Pa-In Industrial Estate (Free Zone), Ayutthaya Province, on a 4 rai plot of land with 3,500 sq.m. of usable space.
1999
  • Certified ISO 9001 for Quality Management System for Microelectronics Module Assembly production, including TAB, Flip Chip, Chip on Board (COB), Chip on Flexible Circuit (COF), Ball Grid Array (BGA), and Surface Mounted Technology (SMT), as well as Captive Line Assembly for specialized products.
 
 
1999
  • Certified ISO 9001 for Quality Management System for Microelectronics Module Assembly production, including TAB, Flip Chip, Chip on Board (COB), Chip on Flexible Circuit (COF), Ball Grid Array (BGA), and Surface Mounted Technology (SMT), as well as Captive Line Assembly for specialized products.
Milestone 2001
2001
  • Certified ISO 14001:1996 for Environmental Management System for Microelectronics Module Assembly (TAB, Flip Chip, COB, COF, BGA, SMT) and Captive Line Assembly.
 
 
2002
  • Upgraded to ISO 9001:2000 for Quality Management System.
20
June 2002
  • Converted into a public limited company under the name Stars Microelectronics (Thailand) Public Company Limited, officially registered on 20 July 2002.
 
 
2005
  • Expanded to build a second factory on 13 rai with 22,000 sq.m. of usable space in Bang Pa-in Industrial Estate (Free Zone), Ayutthaya. Provided Microelectronics Module Assembly, IC Packaging Assembly & Test, and Captive Line Assembly services.
24
September 2009
  • Listed on the Stock Exchange of Thailand on 24 September 2009.
 
Milestone 2011
2011’s
 
2011
  • Selected as a constituent of the SET100 Index by the Stock Exchange of Thailand, effective 1 January 2011.
2014
  • Participated in a project by the Department of Industrial Works (DIW), Ministry of Industry, to enhance environmental and social responsibility capacity toward sustainability. Received the CSR-DIW award for the first time.
 
 
2015
  • Celebrated the 20th anniversary.
  • Continued CSR initiatives and received the CSR-DIW Award for the second time.
  • 15 Sept: Granted permission to use the Carbon Footprint for Organization label by the Thailand Greenhouse Gas Management Organization (Public Organization), valid from 15 September 2015 to 14 September 2016.
  • 30 Sept: Achieved Green Industry Level 3 certification under the Industrial Estate Authority of Thailand’s green industry promotion project, demonstrating commitment to resource, energy, and environmental management.
  • 3 Dec: Received an honorary plaque from the Ministry of Social Development and Human Security for outstanding support for persons with disabilities in 2015, reflecting commitment to inclusivity.
2016
  • Continued CSR initiatives and received the CSR-DIW Award for the third time.
  • Received the Excellent Factory: Energy Conservation award from the Thailand Energy Award hosted by the Ministry of Energy.
 
 
2018
  • Received Thailand Energy Award 2018, Outstanding Executive in Controlled Factory category, from the Ministry of Energy (1st time).
  • Received Prime Minister’s Industrial Award 2018, Outstanding Industry in Energy Management (1st time) from the Ministry of Industry.
2019
  • Received CG Score (Corporate Governance) of Thai Listed Companies 2019 rated as “Very Good”.
  • Received CSR-DIW Award 2019 from the Department of Industrial Works (4th time).
  • Received Thailand Energy Award 2019, Outstanding Executive in Controlled Factory category (2nd time).
  • Received Prime Minister’s Industrial Award 2019, Outstanding Industry in Energy Management (2nd time).
 
Milestone 2022
 
2022
  • Received CG Score of Thai Listed Companies 2022, rated “Very Good”.
  • Received CSR-DIW Award 2022 from the Department of Industrial Works (5th time).
2023
  • Received CG Score of Thai Listed Companies 2023, rated “Excellent”.
  • Received CSR-DIW Award 2023 from the Department of Industrial Works (6th time).
 
 
2024
  • Received CG Score of Thai Listed Companies 2024, rated “Very Good”.
  • Received CSR-DIW Award 2024 from the Department of Industrial Works (7th time).
2025
Celebrated the 30th anniversary
 
Awards
Certificate
Our certifications reflect rigorous standards and verified excellence, giving our partners confidence in every collaboration.

By choosing a certified partner, you are assured of reliability, quality, and a commitment to best practices

news
news
news
news
news

Compliance
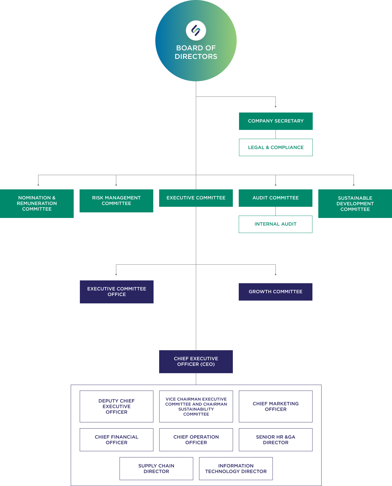
Corporate Governance Structure

BOARD OF DIRECTORS
ASSOCIATE PROFESSOR
DR. PREECHA JARUNGIDANAN
Acting Chairman, Independent Director, Chairman of Audit Committee and Chairman of Nomination & Remuneration Committee
ASSOCIATE PROFESSOR
DR. AEKKACHAI NITTAYAGASETWAT
Independent Director, Audit Committee Member and Nomination & Remuneration Committee Member
PROFESSOR
DR. KAMPHOL PANYAGOMETH
Independent Director, Audit Committee Member and Chairman of Risk Management Committee
NATTAPONG CHAIKUL
Director and Executive Director
Assistant Professor​
DR. JITKASAME NGARMNIL
Director
Yunyong Sawasdi
Director, Company Secretary, Executive Director, Nomination & Remuneration Committee Member, Risk Management Committee Member

Management Team
PROMPONG CHAIKUL
Chairman of Executive Committee and Chief Executive Officer
Nunticha Chaikul, M.D.
Vice Chairman Executive Committee and Chairman Sustainable Development Committee
Dr.Surasit Chung
Deputy Chief Executive Officer
NARIS CHANDANG
Chief Marketing Officer
Ponpinit Upathamp
Chief Financial Officer
Dr.Nut Sritirawisarn
Chief Operations Officer
MONTEAIN NILTHAKOCH
Senior HR & GA Director
YOS SAHADSadee
Supply Chain Director
PAKAWAT ONGTHANASAP
Information Technology Director (acting)